本文最后更新于 2025-10-11T16:29:52+08:00
今天是国庆 xyd 集训的第一天。
模考
题目
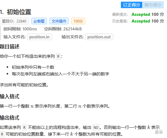
T1

题意:指定一个空序列,在里面放入一个数字,能否通过每次在左右两端通过添加一个小于等于另一端的数字,形成一个数列 R。
一开考,就先看了 T1。
但是,应该是因为考试前比较赶,所以就在第一眼看 T1 的时候没有想到怎么写,就把问题想复杂了。
想成了要用二分。但是正解确是只需要对数组遍历之后取最大值,并用这个最大值尝试构造数组即可。
这题爆零应该是因为理解错了题意。
核心代码:
1 2 3 4 5 6 7 8 9 10 11 12 13 14
| cin>>n; for(int i=1;i<=n;i++){ cin>>a[i]; ans=max(ans, a[i]); } for(int i=1;i<=n;i++){ if(a[i]==ans) cnt++; } cout<<cnt<<endl; for(int i=1;i<=n;i++){ if(a[i]==ans){ cout<<i<<" "; } }
|
T2

这题考试的时候 T1 在写完之后思路清晰了。
考试开始的时候还发现怎么 T2 没有文件读写,结果就是没有。
这题刚打开的时候感觉有思路了,但是写着写着突然发现了数据范围是到 $10^{18}$ 的,原本想要通过一个 bool 数组存下所有青草位置的想法瞬间被打乱 ,导致思路乱了,后面又思考了 20-30m,才思考出来。
思路其实就是二分答案,但是不知道为什么,我第一眼看到的时候就想着直接暴力枚举。。。
最后交之前验证了一下时间复杂度,算出来大概是 $O(m\ \log\ 10^{18})$,能过,就交上去了。
check函数:
1 2 3 4 5 6 7 8 9 10 11 12 13 14 15 16 17
| bool check(ll d){ ll cnt=0; ll last=-1e18-d; for(auto p:a){ ll a=p.first; ll b=p.second; if(max(a,last+d)>b) continue;
ll k=(b-max(a,last+d))/d; cnt+=k+1; last=max(a,last+d)+k*d; if(cnt>=n) return true; } return cnt>=n; }
|
T3

T2 写完之后,我大概把 T3 和 T4 都看了一遍, 但是感觉还是T4更简单,就先写了 T4。
T4

T4 是一个图的问题,这里看一下就可以想到使用 BFS。
这个考试的时候其实一下子就看出来了。但是一开始没想到使用单独连接叶子结点的点这一方法,就写了从每个叶子节点(特殊点)出发,向内搜索。但是我写着写着,忽然想起来之前好像在哪里见过这种方法,便半路该了方法,使用了单独创建一个节点,连接所有叶子节点的方法,原理其实就是通过 BFS 的特性(?),就是遍历时会先扩展到每个与他相连的节点,而我们已经把这个单独节点连接到了每个叶子节点,就省去了要多次 BFS,特别是多次清空标记数组的麻烦(还是失分点)。
最后,还要记得在输出前排序一下。
核心代码:
1 2 3 4 5 6 7 8 9 10 11 12 13 14 15 16 17 18 19 20 21 22 23 24 25 26 27 28 29 30 31 32 33 34 35 36 37 38 39 40 41 42 43 44 45 46 47
| vector<vector<int>> adj(n+1); vector<int> de(n+1,0); for(int i=0;i<n-1;i++){ int u,v; cin>>u>>v; adj[u].push_back(v); adj[v].push_back(u); de[u]++; de[v]++; }
vector<int> d(n+1,-1); queue<int> q; for(int i=1;i<=n;i++){ if(de[i]==1){ d[i]=0; q.push(i); } }
while(!q.empty()){ int u=q.front(); q.pop(); for(auto v:adj[u]){ if(d[v]==-1){ d[v]=d[u]+1; q.push(v); } } }
int maxn=-1; vector<int> ans; for(int i=1;i<=n;i++){ if(de[i]==1) continue; if(d[i]>maxn){ maxn=d[i]; ans.clear(); ans.push_back(i); } else if(d[i]==maxn){ ans.push_back(i); } }
|